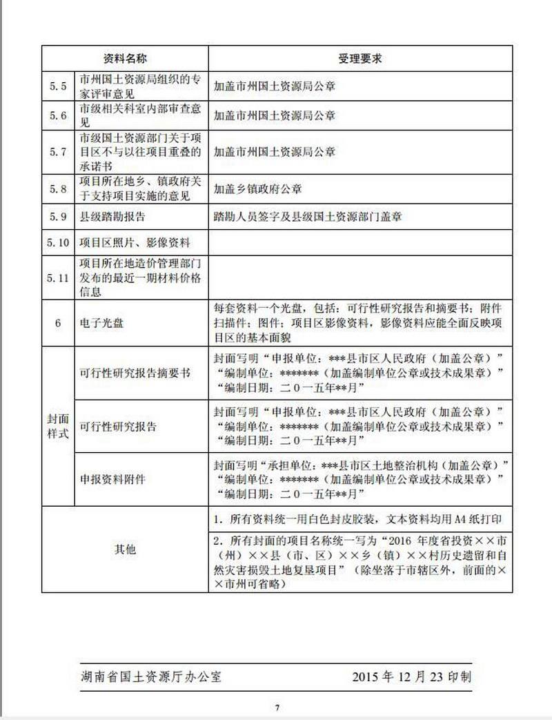
您当前的位置: 首页 > 政务公开 > 政府信息公开目录 > 政策法规

关于2016年度省投资历史遗留自然灾害损毁土地复垦项目申报有关事项的通知

  时间:2015-12-24

 

责任编辑: