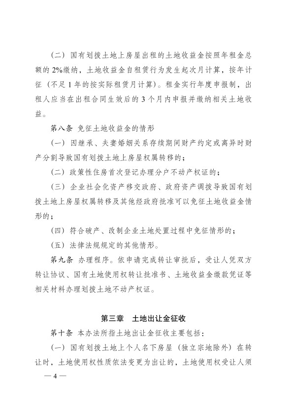
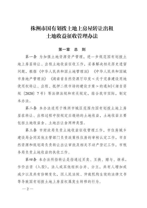
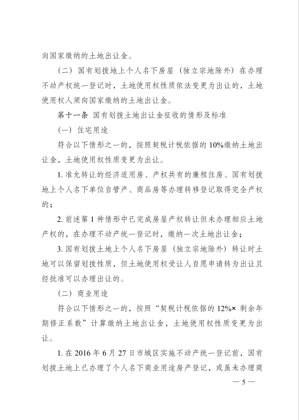
您当前的位置: 首页 > 政务公开 > 政府信息公开目录 > 文件通知

关于印发《株洲市国有划拨土地上房屋转让出租土地收益征收管理办法》的通知

  时间:2023-07-05


责任编辑: