您当前的位置: 首页 > 政务公开 > 政府信息公开目录 > 土地、房屋征收(集体)

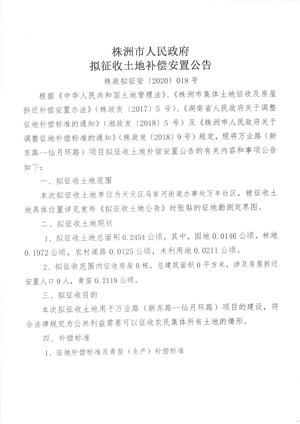
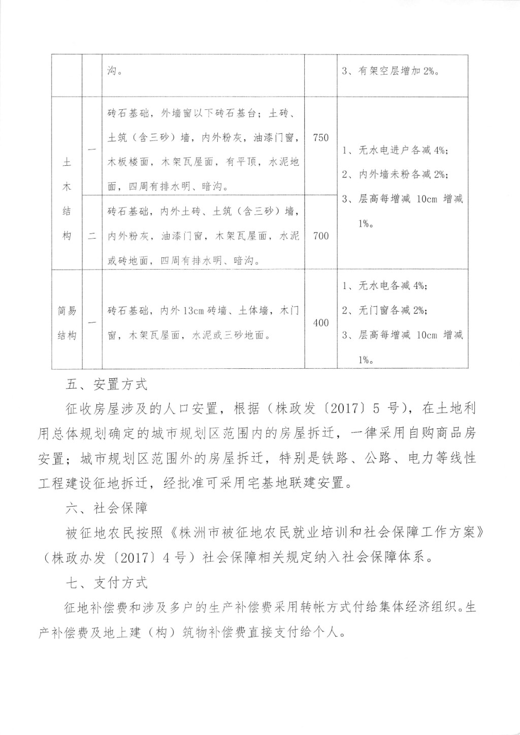
拟征收土地补偿安置公告--万业路(新东路--仙月环路)

  时间:2020-06-05


责任编辑: