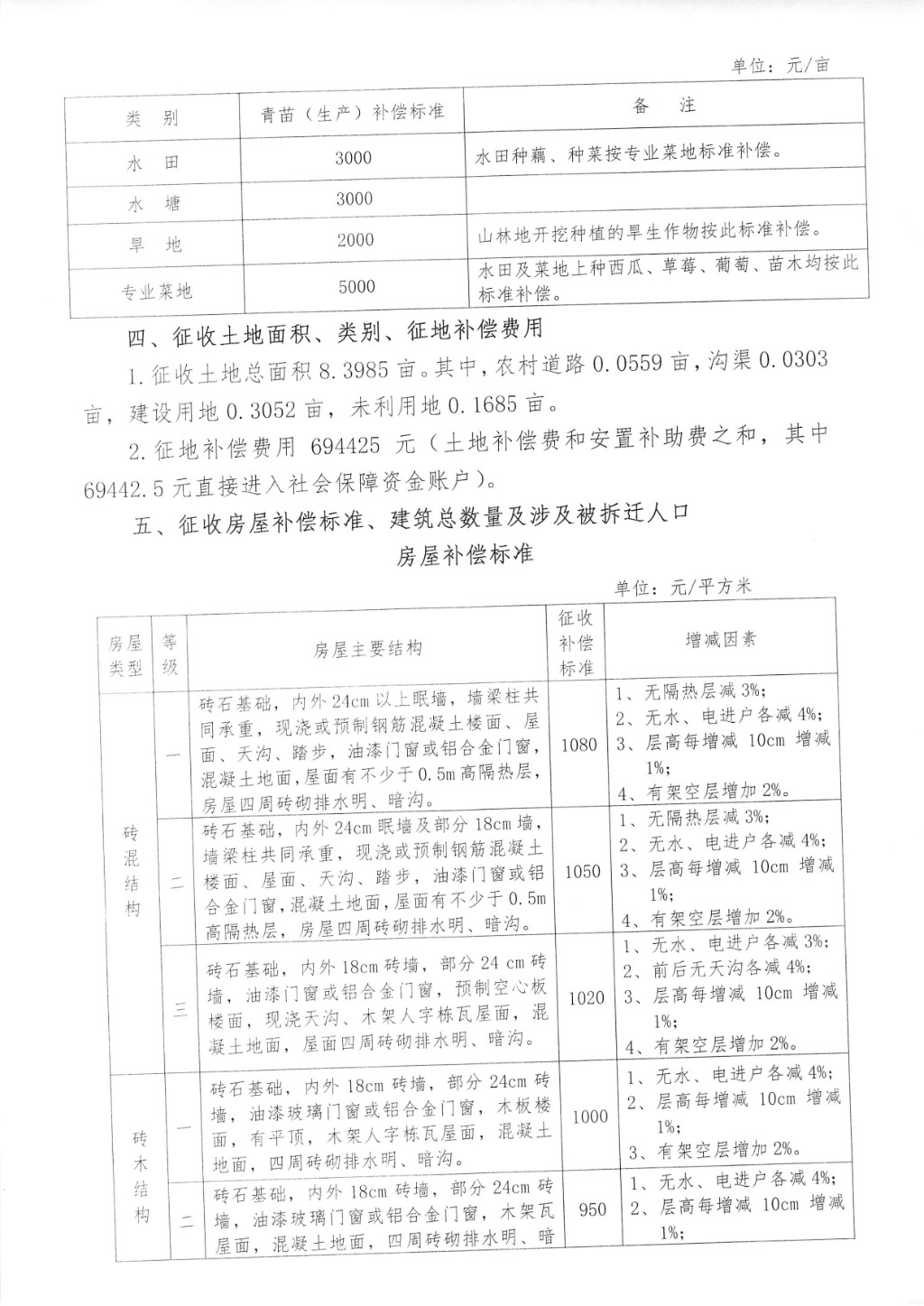
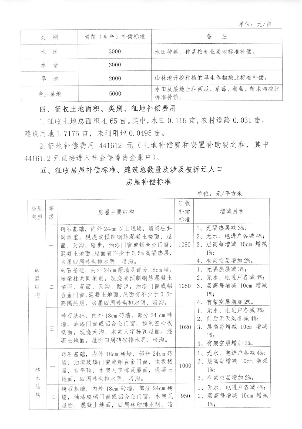
您当前的位置: 首页 > 政务公开 > 政府信息公开目录 > 土地、房屋征收(集体)

征地拆迁补偿安置方案征求意见公告--株洲市临江路(湘芸北路--清水塘大桥)

  时间:2020-07-23


责任编辑: