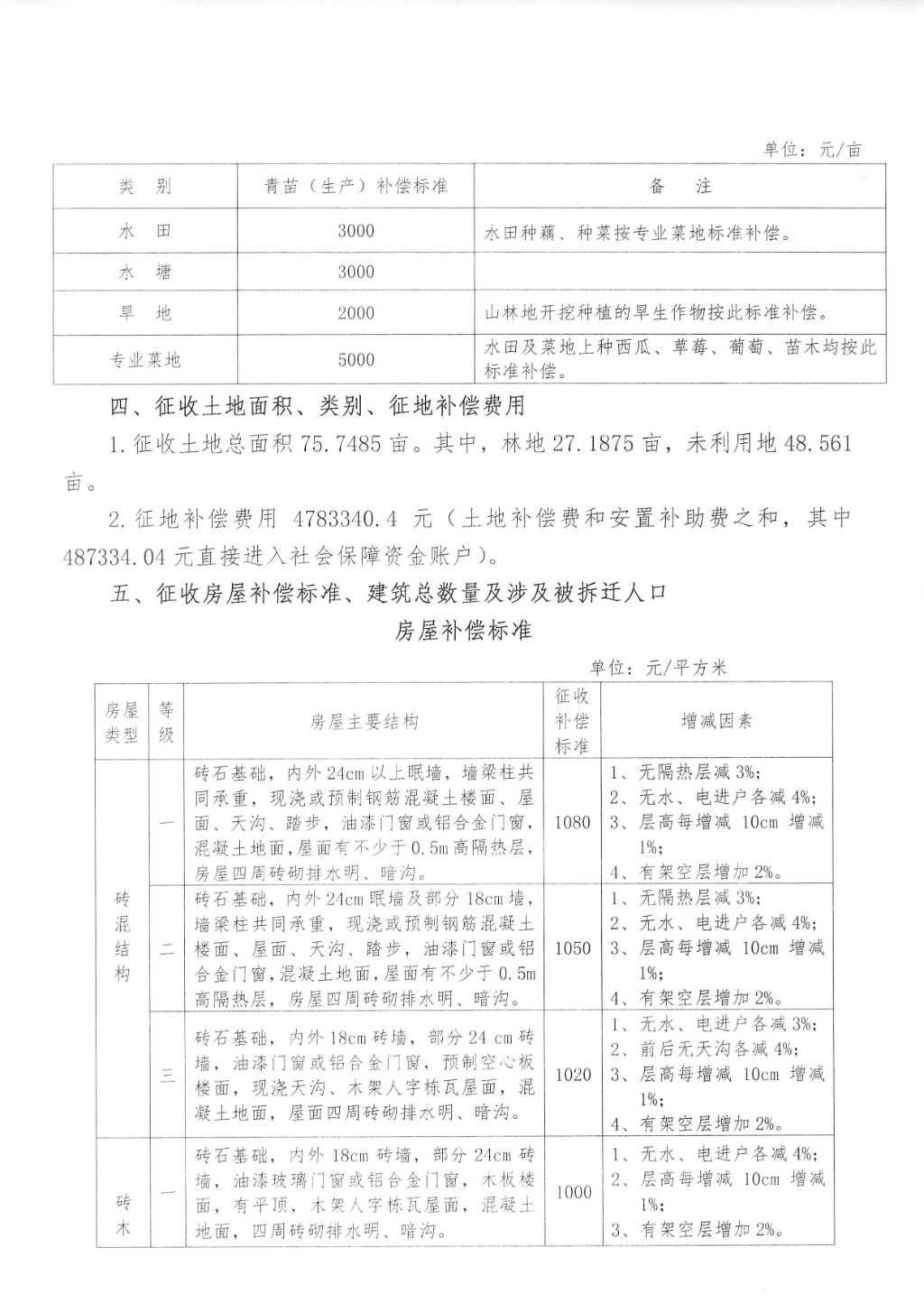
您当前的位置: 首页 > 政务公开 > 政府信息公开目录 > 土地、房屋征收(集体)

征地拆迁补偿安置方案征求意见公告--新马EBD储备地块七

  时间:2020-07-29


责任编辑: